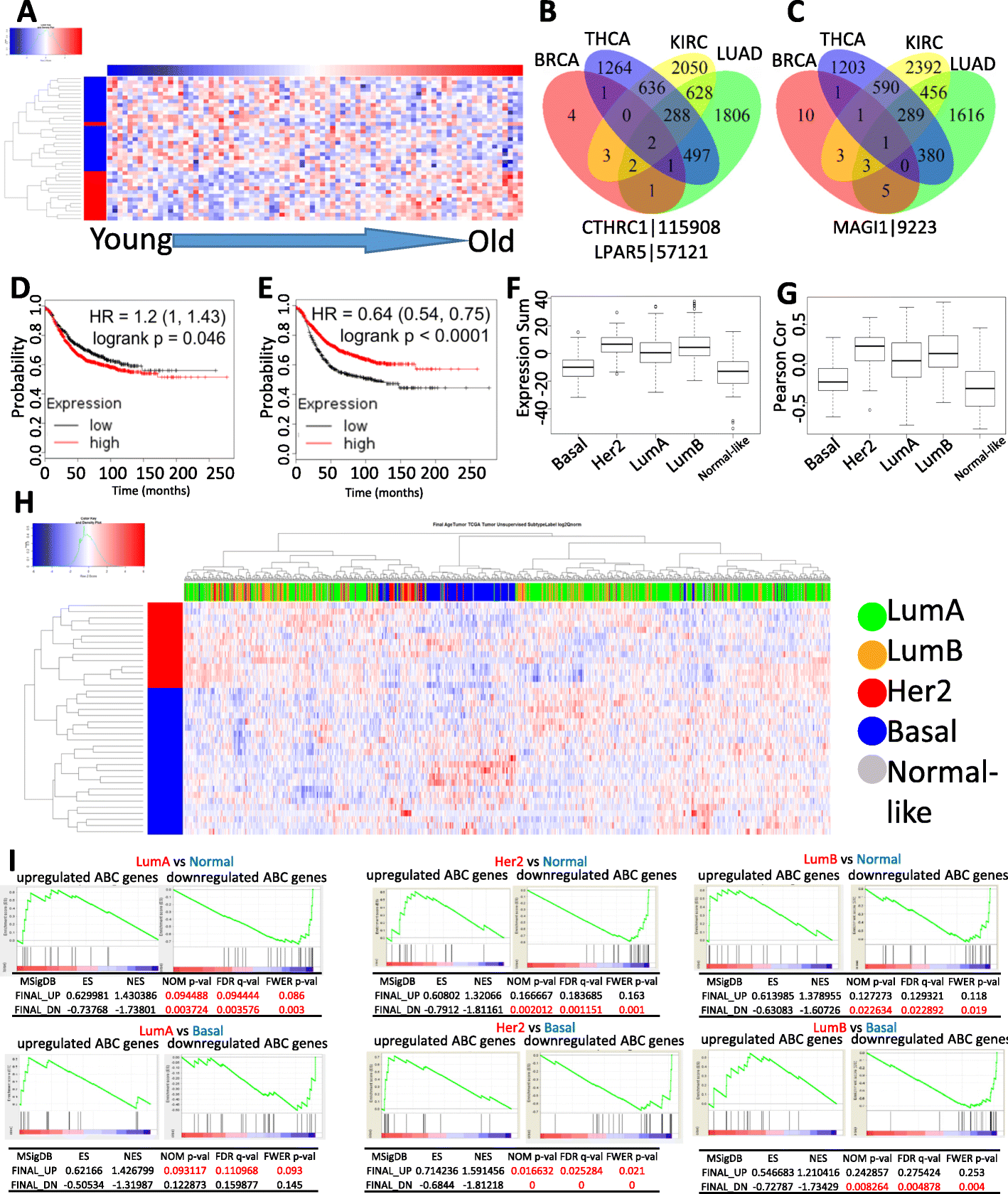
Fig. 1
From: Age-associated genes in human mammary gland drive human breast cancer progression

Characterization of 38 ABC genes. a Heatmap of the expressions of the ABC genes across the age range. b Only CTHRC1 and LPAR5 were upregulated, and c MAGI was downregulated in lung adenocarcinoma, thyroid carcinoma, and kidney renal papillary cell carcinoma. d The average of the expression (log2 normalized counts) of the 14 upregulated genes was used to group patients. e, f The average of the expression (log2 normalized counts) of the 24 downregulated genes was used to group patients. The correlation (f sum of expression; g Pearson’s correlation) between gene expression pattern and subtypes of breast cancer tumor samples. h Heatmap of the expression of the 38 ABC genes in different subtypes of breast cancer. The top side bar colors represent subtypes, and the left side bar colors represent the upregulated (red) or downregulated (blue) ABC genes. i Gene set enrichment analysis revealed that the 38 ABC genes were more enriched in luminal and Her2 subtypes