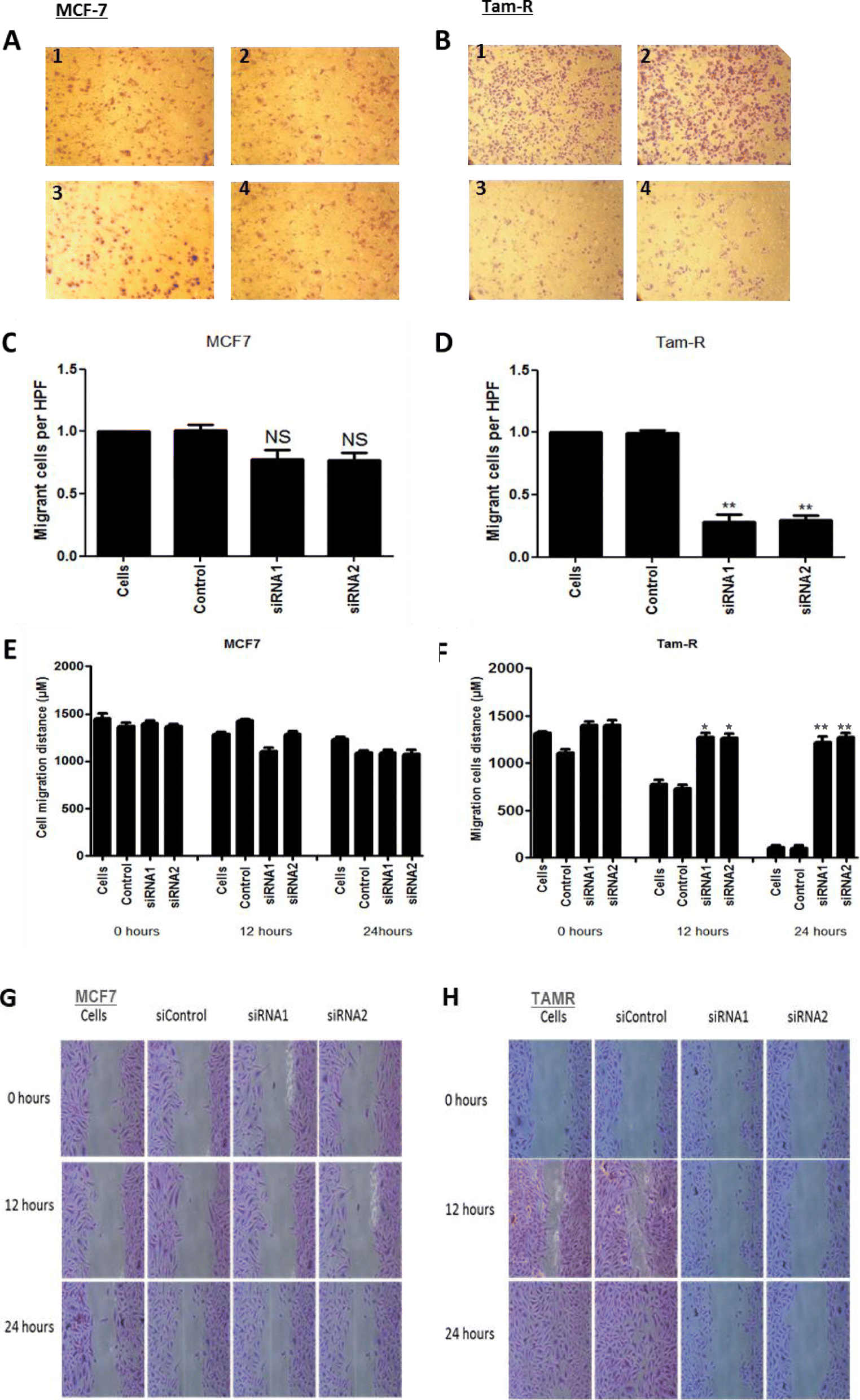
Fig. 2

Effect of knockdown of ATF2 on migration of MCF7 and MCF7 derived tamoxifen-resistant cell line (TAMR). MCF7 (a, c, e, and g) and TAMR (b, d, f, and h) cells transfected with negative control siRNA (siControl), ATF2-siRNA1 and ATF2-siRNA2. Chemotaxis assay (migration) was carried out and migrated cells were counted relative to vehicle control (n = 3). ATF2 knockdown inhibited the migratory ability of TAMR (b, d) cells but not of the MCF7 (a, c). Similarly, knockdown of ATF2 reduced the migratory ability of TAMR (f, h) cells in an in vitro wound healing scratch assay but did not affect the MCF7 (e, g) cells. Asterisks indicate statistically significant (*p < 0.05, **p < 0.005) difference from vehicle control